Bobina de Tesla MOSFET (Slayer Exciter).
Evolución de mi bobina de Tesla mediante la sustitución del transistor bipolar por un MOSFET 2SK2611.

En esta versión, utilicé una bobina secundaria de 50 mm de diámetro y 200 mm de altura, bobinada con hilo de cobre de 0,2 mm sobre un tubo de PVC. Este supone un cambio drástico de tamaño en comparación con la bobina con transistor bipolar utilizada en el proyecto anterior.
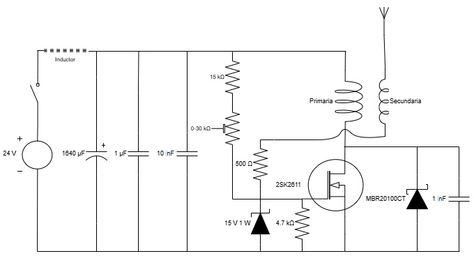
Comparación bobinas secundarias.He elegido el 2SK2611 porque no disponía de otras opciones, aunque este modelo japonés es adecuado en este caso, ya que puede soportar hasta 900 V, lo cual resulta útil en un Slayer exciter debido a los picos de alta tensión que puede generar. La principal desventaja es su alta resistencia interna (RDS(on)), lo que provoca un calentamiento considerable incluso a 24 V.
Normalmente se recomienda utilizar MOSFET como el IRFP250N o similares, que presentan una resistencia mucho menor (hasta 15 veces inferior) en comparación con el 2SK2611.
MOSFET 2SK2611.El uso de MOSFET no solo aporta mayor potencia, sino también una mejora en la eficiencia. Aunque el rendimiento del Slayer exciter ha aumentado notablemente, también lo ha hecho la complejidad, ya que los MOSFET son más sensibles en este tipo de circuitos. La puerta (gate) se controla mediante tensión, no por corriente como en los transistores bipolares, y si la tensión supera aproximadamente los 30 V, el transistor puede quemarse. Por este motivo, se han añadido componentes adicionales de protección.
A continuación, se presenta la lista final:
Componentes
- Bobina primaria (cable grueso, 4 vueltas)
- Bobina secundaria (diámetro: 50 mm, longitud: 200 mm, diámetro de hilo: 0,2 mm)
- MOSFET 2SK2611 con disipador
- Diodo Schottky MBR20100CT con disipador
- Diodo Zener 15 V, 1 W
- Resistencia 4,7 kΩ, 0,25 W
- Resistencia 15 kΩ, 5 W
- Resistencia 500 Ω, 10 W
- 3 × potenciómetros de 10 kΩ (no tenía uno de 50 kΩ)
- 2 × condensadores electrolíticos 200 V, 820 µF (puede usarse menor tensión, recomendable ≥ 35 V)
- Condensador de película 275 VAC, 1 µF
- Condensador de película 275 VAC 1 nF (102; se puede usar mayor capacidad)
- Condensador cerámico 10 nF (103; se puede usar mayor capacidad)
- Inductor de 30 mm con 70 vueltas de cable de 0,8–1 mm
- Fuente de alimentación de portátil 24 V, 4 A
- Interruptor
- Ventilador de refrigeración
Componentes utilizados en el proyecto.
Esquema final.El resultado fue muy satisfactorio: el streamer alcanza una longitud considerable y el campo magnético es capaz de encender una lámpara fluorescente a una distancia de aproximadamente 30 cm.

